Blue Prism Accredited Developer Exam
Last Update Nov 30, 2025
Total Questions : 189
We are offering FREE AD01 Blue Prism exam questions. All you do is to just go and sign up. Give your details, prepare AD01 free exam questions and then go for complete pool of Blue Prism Accredited Developer Exam test questions that will help you more.
Which of the following Work Queue icons indicates a case currently being worked?
A)

B)

C)

D)

Which of the following statements regarding the use of Worker Queues are correct? (select 2 responses)
Examine the following Blue Prism Process flow:

The Process is intended to attempt to perform the processing enclosed in the recover block (Blockl). a maximum number of times before throwing an exception The maximum number of attempts is stored in the 'Max Attempts' data item.
The 'Attempts' data item is a number data item with an initial value of 0.
The 'Max Attempts' data item is a number data item with a current value of 3. This value is provided at start-up.
The 'Increment Attempts' Calculation stage increases the value of the 'Attempts' data item by 1.
To enable this Process flow to function correctly, drag and drop the items below into the placement boxes (A - C), to create the correct Blue Prism expression for the Retry?' Decision stage.

You identify an element in Application Modeller but when you highlight or use that element Blue Prism gives you an error message saying that duplicate elements were found.
Which of the following statements is true?
Study the following page in a process:


Calculation stages will write A, B or C to the Output value data item.
What will be the outcome after the page has run?
A process is currently scheduled to run every day but needs to be temporarily stopped for 3 months According to best practice, how should this be done?
Examine the following Process flow:

This is the Main Page of a simple process which calls the ‘Calculation’ Page before completing.
The data items are configured as follows:
The Calculation Page Reference stage is configured as follows:

The Calculation Page is configured as follows:

The Data Items are configured as follow:
The Start stage is configured to pass through the Value-1 and Value-2 values as input parameters.
The ‘Divide’ Calculation stage expression is [Value-1] / [Value-2]
The End stage is configured to pass back the value of the Result data item as an output parameter.
What will be contained in the Result data item on the Main Page following the execution of the Process?

The data item "Loop Counter" is a number data item and has an initial value of 0. The data item "Max Loops" is a number data item and has an initial value of 10.
The two stages are configured as follows:


How many times will the Loop Again stage be executed when the page is executed?
Examine the following Process flow:

The ‘Loop Customer List’ loop is configured to loop through the ‘Customer List’ Collection.
Any Exceptions Encountered on the ‘Email Customers’ sub-page will be resolved in the same page.
How many times will the ‘Email Customer’ sub-page be executed?
Which of the following indicates a case in a Work Queue is an exception?

B)

C)

D)

Study the following image showing pan: of the flow within a process:

What problems do you see with the process flow? (select 2 responses)
Which of the following can you perform in me System -> Workflow area of Blue Prism? (select all that apply)
Complete the following statement.
The________captures the operational requirements of how the process is manually operated today, and help design how the process can be automated.
Examine the following diagram which has been extracted from a Blue Prism Process currently being tested in Process Studio

The Request Type is a text data item and will contain a text value which categorizes the type of request being processed. The Process Request stage has been assigned a Breakpoint with the following Breakpoint condition:

What will happen if you press the Go button when debugging the Process?
An action called Get Account details' fails with the following exception detail:

Which of the following could cause this exception?
Examine the Process below:

An error has been encountered on Page 1 and the exception has bubbled up to be recovered in the Recover 1 stage. If there is an error in the Calc 1 stage which path will the Process take?
According to Blue Prism best practice which of the following information would be appropriate to store in a Work Queue tag? (select 3 responses)
Please refer to the exhibit

An automation Start Up page has been created to launch and login to the Blue Prism Portal. The page has no Input or Output Parameters The page is run but causes an Exception What is the cause?
Examine the following Blue Prism Action diagram taken from Object Studio:

What is wrong with the current configuration?
Study the following process flow:

This is the Mam Page of a simple process which calls the Page Calculation before completing The data items are configured as follows:
• X is a Number data item with an initial value of 20
• Y is a Number data item with an initial value of 5
• Result is a Number data item with no initial value
The Calculation Page stage is configured as follows:

The Calculation Page is as follows:

The Data Items are configured as follow:
• X is a Number data item with an initial value of 10
• Y is a Number data item with an initial value of 5
• Result is a Number data item with no initial value
The Start Stage is configured pass through the X and Y values as input parameters.
The divide calculation stage expression is [X] / [Y]
The end stage is configured to pass back the results value as an output parameter.
What will be contained in the Result Data Item on the Mam Page following the execution of the Process?
Examine the following extract taken from an Action in Object Studio:

What problem do you see with the current configuration of this Action flow?
When a process is running in Control Room which of the following functions within the process can be accessed from Control Room to request the process to stop?
Look at this flow diagram from the Main Page of a process in Process Studio:

Thinking about the standard Blue Prism Process Templates, what is wrong with how this Mam Page is handling exceptions?
Which of the following flows can you not create in Blue Prism? (select 2 responses)
A)

B)

C)

D)

Which of the following options can be used to update the value of a data item exposed as a 'Session Variable', whilst the process is running?
(Select all items which apply)
Which of the following activities can you perform in Blue Prism Control Room?
(select all items which apply)
Examine the following process flow:

The Loop Orders loop is configured to loop through the Orders collection.
How Many times will the 'Process Order' page be executed?
Which of the following Stages can be found Process Studio but NOT Object studio?

Consider the following process flow from a sub-page of a process:

What is the problem with this sub-page flow?
The Stock Value Calculator application has been launched successfully by a Business Object named ‘Stock Value Calculator – Basic Actions’.
A second Business Object named ‘Stock Value Calculator - Historic Values’ is used to interface with the Historic Values screen within the application.
The Wait stage highlighted below has encountered an Internal Exception:

Details of the Exception are provided below:

What action is required to present this error occurring?
Please refer to the exhibits.


What is the expected behavior if the Developer uses the 'Step' function at this stage on a sub-page?
Which of the following stages can be found in BOTH the Object Studio and the Process Studio'' Select the TWO correct responses.
A)

B)

C)

D)

E)

Please Refer to the exhibits.


A Developer is getting an error at the Navigate stage that uses a dynamic input value to navigate the left menu links in the web-based application What can be done to fix the issue?
Examine the following Exception handling taken from the Main Page of a Blue Prism Process:

Consider the following potential explanations as to what is wrong with the design:
1. The exception handling is not within an Exception Block.
2. There is no Resume stage in the shown process flow.
3. There is a potential for the flow to cause an infinite loop within the process.
4. Because the flow is on the Main Page of the process there should not be a ‘Re-Throw’ Exception stage as there are no parent/calling pages for the exception to ‘bubble up’ to.
Which of the above appropriately describes what is wrong with this design?
Study the process flow below:

The outputs for the Get Next Case are configured below:

What is the correct configuration of the Expression in the ‘’Case Returned ‘’ decision stage?
A)

B)

C)

D)

Examine the following Process flow:

The 'Start Value' data item is a number data item with an initial value of 10 The 'End Value' data item is number data item with an initial value of 0.
The Multi Calc stage is configured as follows

After the page has been rurv what value will be assigned to the 'End Value* data item?
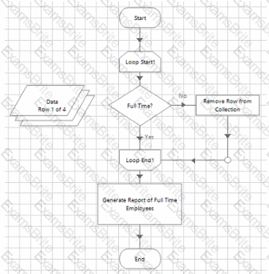
Please refer to the exhibits.



How many Full Time Employees will the generated Report include?
A Blue Prism solution works fine when developing and testing it in Process and Object Studio, but when it is run in Control Room, exceptions occur because elements are not being found.
What is the most likely cause of this behaviour?
Examine the following Blue Prism Process diagram:

The purpose of this Process flow is to use the Day Month and Year data item values to create a date value, which is output to the Full Date data item
The Day' data item is a number data item and has an initial value of 25 The value of this data item is used as the day value when creating the full date. The 'Month' data item is a number data item and has an initial value of 10. The value of this data item is used as the month value when creating the full date. The 'Year' data item is a number data item and has an initial value of 2013 The value of this data item is used as the year value when creating the full date. The environment date format is dd/mm/yyyy.
To enable this Process flow to function correctly, drag and drop the items below into the placement boxes (A - E). to create the coned Blue Prism expression for the Convert to Date' calculation stage, so that the 'Full Date' data item is populated with the appropriate date, based on the Day Month and Year data items:

Please refer to the exhibit.
Consider the following Attribute Match for the Windows Title of an Application.

What alterations would you recommend making to the Attribute shown?
When entering an option within the Training Order system the relevant option number is entered into the Option number field as below The Option number input field has been spied in Blue Prism:

The following attribute set has been returned by Application Modeller:

Which Attribute can be un-ticked to ensure consistent visibility of the element to Blue Prism?
The Developer is deploying a Process into a Production environment. Which best practice option would you recommend for the Stage Logging of a Decision stage on the Main Page?
Which of the following indicates a case has been worked successfully in a Work Queue?

B)

C)

D)

Examine the following Process flow which calculates the total of all customer credit transactions:
The 'Customer Transactions' Collection contains the following data
The 'Customer Transactions' Collection contains the following data

Debit transactions can be identified using the Transaction Code column, which will contain a value between 01 and 49. Credit transactions can be identified using the Transaction Code column, which will contain a value between 50 and 99 The 'Loop Customer Transactions' loop is configured to loop through the 'Customer Transactions' Collection
What is the correct expression for the 'Credit Transaction?' Decision stage, to ensure that only credit transactions are included when calculating the total of customer credits'?
Which of the following Work Queue icons indicates a case is waiting to be worked?
A)

B)

C)

D)

Examine the following Blue Prism Process diagram:

The initial values for the 3 data items are displayed in the diagram above.
The expression in ‘Decision A’ is:
lnStr([City 1], "m") > 0
The expression in ‘Decision B’ is:
Upper([City 2]) = "NEWYORK OR Replace( 22/07/2020", "/". "-") = '22-07-2020"
The expression in ‘Decision C’ is:
TrimEnd([City 3]) = Barcelona" AND Right([City 2],4) = "York"
What will happen when the process flow executes?
Examine the following Blue Prism Process diagram which is intended to get the date of the previous day as a date value:

The Calculation stage Properties window is provided below:

Which are the following statements about this process diagram are correct?
The following Calculation Stage uses the Today function to get the current date as a date value and place it in a data item entitled "Today".

Which of the following statements is correct?
FILL BLANK
Examine the following recover flow taken from a Blue Prism Process:

The ‘Exception Type’ data item has no initial value and has a data type of text.
The Calculation stage ‘Save Exception Type’ will output the current exception type to the ‘Exception Type’ data item.
What expression would you use in the ‘Save Exception Type’ stage to achieve this?
A Blue Prism solution works fine when developing and testing it in Process and Object studio but when it is ran in Control Room exceptions occur because of screen elements not being found. What is the most likely cause?
Examine the extract below taken from a Blue Prism Process:

The Outputs tab from the Get Next Item stage is provided below:

What is the correct expression for the ‘Item Returned?’ Decision stage, to check if a Work Queue item was returned?
In the UAT environment the process has been configured to get the input data from a file and a Data Item has been created to hold the file path However, in the Production environment, the location of this file has changed to a shared network drive.
What should the Developer do to ensure the correct file path is passed to the process without having to update the process between environments''
ACME INC have introduced a new password policy for the Centrix Data Solutions application
A Developer has built, tested and deployed the Credentials Manager functionality to ail the automations in the Production environment
What TWO additional functionalities are now available for the Developer to use when creating future automations?